Kita nak belajar buat bekalan kuasa. 5Vselalu diguna untuk ic mikropengawal. 12V diguna untuk siren, motor, kipas dll. Bekalan AU 240V kena turunkan kepada 12V AU juga menggunakan pengubah. Tukarkan kepada 12V AT melalui penerus tetimbang. Beberapa kapasitor dipintaskan antara terminal sebagai penapis supaya voltan AT yang terhasil lebih tulen dengan mengalirkan AU keluar ke bumi.
Walaupun pada pengubah dicatatkan keluaran adalah 12V AU tetapi nilai sebenar apabila diukur adalah lebih tinggi. Jadi kita memerlukan pengatur voltan untuk menetapkan voltan keluaran kepada voltan yang dikehendaki. Untuk mendapatkan voltan 12V, kita boleh gunakan pengatur 7812, untuk 5V gunakan pengatur 7805, 9V pula 7809. Keluaran daripada pengatur ini juga perlu ditapis lagi bagi menghasilkan voltan AT tulen.
Untuk menggunakan ic TLP521, pin 1 mesti disambung kepada positif, pin 2 ground supaya LED on dan dikesan oleh phototransistor dan menyambungkan pin 3 dan 4. Jika keluaran mikropengawal disambung kepada pin 1, maka pin 2 mesti ke ground. Apabila keluaran mikropengawal adalah 5v atau 1, baru la pin 3 dan 4 bersambung. Jika keluaran 0, pin 3 dan 4 tidak bersambung.
ANTARA LITAR-LITAR YAG DIPEROLEHI DARI GOOGLE IMAGE SEARCH BERKAITAN OPTOCOUPLER. KONSEP OPERASI DAN SAMBUNGAN DENGAN INPUT DAN OUTPUT.
MOC7811 juga merupakan sejenis optocoupler, operasi sama macam yang lain. Digunakan untuk mengesan halangan diantara LED dgn phototransistor. Jika tiada halangan, keluaran pada sigout adalah 0 (0V)kerana phototransistor telah berkendali kerana mendapat pincang dari cahaya LED dan menyambungkan kaki 2 dan 4 (GND).
Jika ada objek menghalang pancaran LED ke phototransistor, phototransistor tak akan berkendali. Maka sigout akan menjadi 1 (5V).
Kalau guna ic cd4511 ni, 7 segment mesti active low. Boleh digantikan dengan ic 7448.
Contoh sambungan dengan mikropengawal.
Walaupun pada pengubah dicatatkan keluaran adalah 12V AU tetapi nilai sebenar apabila diukur adalah lebih tinggi. Jadi kita memerlukan pengatur voltan untuk menetapkan voltan keluaran kepada voltan yang dikehendaki. Untuk mendapatkan voltan 12V, kita boleh gunakan pengatur 7812, untuk 5V gunakan pengatur 7805, 9V pula 7809. Keluaran daripada pengatur ini juga perlu ditapis lagi bagi menghasilkan voltan AT tulen.
![]() |
| bridge 10A |
![]() |
| 5v dc power supply |
Penapis yang biasa digunakan terdiri daripada dua kapasitor iaitu kapasitor elektrolitik (ada kekutuban) dan seramik (tiada kekutuban). Biasanya kapasitor elektrolitik ini nilainya lebih tinggi lebih baik (1000uF,2000uF).
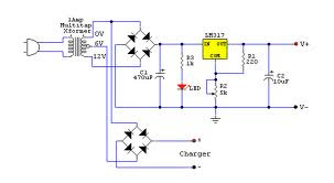
Litar dibawah menggunakan pengatur LM317 untuk menghasilkan voltan keluaran bolehubah (0-30V). Nilai voltan diubah menggunakan perintang bolehubah.
![]() |
| Bridge rectifier 2A |
| Regulator 5V,12V |
| DB101G THRU DB107G Single Phase 1.0 AMP. Glass Passivated Bridge Rectifiers Voltage Range 50 to 1000 Volts Current 1.0 Ampere |
![]() |
| Regulator LM 317 |
Litar bekalan kuasa ini akan memberikan voltan dikehendaki tetapi dengan arus yang rendah. Untuk mendapatkan arus yng lebih tinggi, transistor kuasa seperti 2N3055 atau jenis TIP perlu digunakan.
Bekalan arus yang tinggi ini sesuai digunakan untuk menggerakkan motor, pemain cd kereta atau penguat audio.
Bekalan arus yang tinggi ini sesuai digunakan untuk menggerakkan motor, pemain cd kereta atau penguat audio.
Nota ini ditambah dari semasa ke semasa.
OPTOCOUPLER
![]() |
| OPERASI ASAS OPTOCOUPLER |
![]() |
| LITAR LENGKAP SAMBUNGAN OPTOCOUPLER |
![]() |
| TLP 521 |
![]() |
| LITAR PROJEK LENGKAP MIKROPENGAWAL |
ANTARA LITAR-LITAR YAG DIPEROLEHI DARI GOOGLE IMAGE SEARCH BERKAITAN OPTOCOUPLER. KONSEP OPERASI DAN SAMBUNGAN DENGAN INPUT DAN OUTPUT.
![]() |
| MOC7811 |
MOC7811 juga merupakan sejenis optocoupler, operasi sama macam yang lain. Digunakan untuk mengesan halangan diantara LED dgn phototransistor. Jika tiada halangan, keluaran pada sigout adalah 0 (0V)kerana phototransistor telah berkendali kerana mendapat pincang dari cahaya LED dan menyambungkan kaki 2 dan 4 (GND).
Jika ada objek menghalang pancaran LED ke phototransistor, phototransistor tak akan berkendali. Maka sigout akan menjadi 1 (5V).
7 SEGMENT DECODER
Guna ic 7447 untuk 7 segment yang active high. Active high ni maksudnya common anod, iaitu 5v disambung pada pin 3 dan 8. Kalau active low, pin tersebut disambung kepada ground. Sambungan seperti di atas.
Kalau guna ic cd4511 ni, 7 segment mesti active low. Boleh digantikan dengan ic 7448.
Contoh sambungan dengan mikropengawal.
Kalau guna ic 7448, 7 segment mesti active low. Ic 7 segment 10 pin shj. Ic 7448 ada 16 pin.
Litar ini untuk paparkan 2 digit.
Diharapkan dapat membantu anda. Semua litar diperolehi melalui google image search.
Panel solar dan kapasitor bank
Kipas ni disambung kepada panel solar. Tapi x jalan sebab kurang kuasa dr panel solar. Kapasitor bank digunakan untuk menyimpan dahulu cas dr solar sehingga mencukupi utk menjalankan kipas tersebut. Lagi byk kapasitor digunakan lg lama kipas dpt berpusing.
Sila lihat video di bawah.
Panel solar ini menghasilkan voltan melebih 5v. Untuk turunkan kepada 5v saya guna ic 7805 (voltage regulator), Saya nakjadikan ia bekalan kuasa kepada alat penyembur pewangi automatik yg menggunakan 2 biji bateri 1.5v. Jumlah voltan yg diperlukan adalah 3v shj sedangkan keluaran dari pengatur voltan 7805 adalah 5v, Untuk menrunkan lg voltan 5v kepada 3v saya gunakan perintang boleh laras (variable resistor) sebagai pembahagi voltan (voltage divider). Laraskan sehingga mendapat voltan yg dikehendaki.
Panel solar dan kapasitor bank
Kipas ni disambung kepada panel solar. Tapi x jalan sebab kurang kuasa dr panel solar. Kapasitor bank digunakan untuk menyimpan dahulu cas dr solar sehingga mencukupi utk menjalankan kipas tersebut. Lagi byk kapasitor digunakan lg lama kipas dpt berpusing.
Sila lihat video di bawah.
Panel solar ini menghasilkan voltan melebih 5v. Untuk turunkan kepada 5v saya guna ic 7805 (voltage regulator), Saya nakjadikan ia bekalan kuasa kepada alat penyembur pewangi automatik yg menggunakan 2 biji bateri 1.5v. Jumlah voltan yg diperlukan adalah 3v shj sedangkan keluaran dari pengatur voltan 7805 adalah 5v, Untuk menrunkan lg voltan 5v kepada 3v saya gunakan perintang boleh laras (variable resistor) sebagai pembahagi voltan (voltage divider). Laraskan sehingga mendapat voltan yg dikehendaki.
![]() |
| voltage regulator dan variable reistor |
![]() |
| voltage divider |
![]() |
| Kapasitor bank diperlukan utk menyimpan cas dari panel solar |
![]() |
| Auto day perfume spray |

























